山東省發布氫能產業中長期發展規劃,打造“中國氫谷”“東方氫島”

山東省人民政府辦公廳關于印發山東省氫能產業中長期發展規劃(2020-2030年)的通知


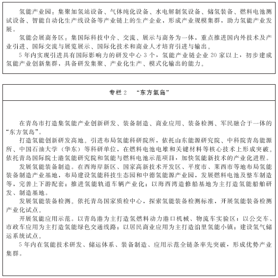
1.構筑兩大高地。在濟南市依托新舊動能轉換先行區,加快推進集“氫能科技園”“氫能產業園”“氫能會展商務區”三位一體的“中國氫谷”建設,合理布局加氫站,形成科學高效加氫網絡和氫能供應系統,打造氫能產業創新研發、裝備制造、商務會展、商業應用基地。在青島市依托山東能源研究院等科研機構,打造氫能創新研發高地;合理布局氫能裝備制造產業,培育氫能軌道車輛及船舶研發制造基地、氫能港口機械及物流應用基地、氫能熱電聯供及固定式、分布式電源研發應用基地,全力打造“東方氫島”。



2.搭建創新載體。依托山東能源研究院、山東大學、中國石油大學(華東)、青島理工大學等科研院所、高等院校,按照國際先進技術標準和產業發展需求,開展氫能前沿技術研究和重大技術聯合攻關。加快推進一批企業為主體、市場為導向、產學研相結合的省級工程實驗室、工程研究中心、重點實驗室、企業技術中心等氫能技術創新平臺建設。依托濰柴省級燃料電池技術創新中心,聯合省內外重點高校、科研機構及優勢企業,打造國家燃料電池技術創新中心。鼓勵有實力的企業和科研機構布局建設氫氣制取與儲存、燃料電池及動力系統、整車生產、燃料電池關鍵材料、檢驗檢測、成果轉化等創新支撐服務平臺。探索組建山東省氫能源與燃料電池產業研究院,加強氫能與燃料電池產業技術創新協同研究,建立科技創新創業孵化基地和支持氫能產業發展的科技服務平臺。





