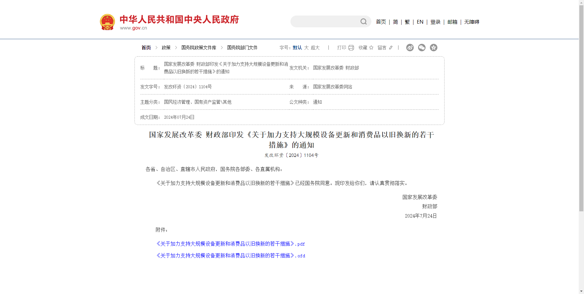
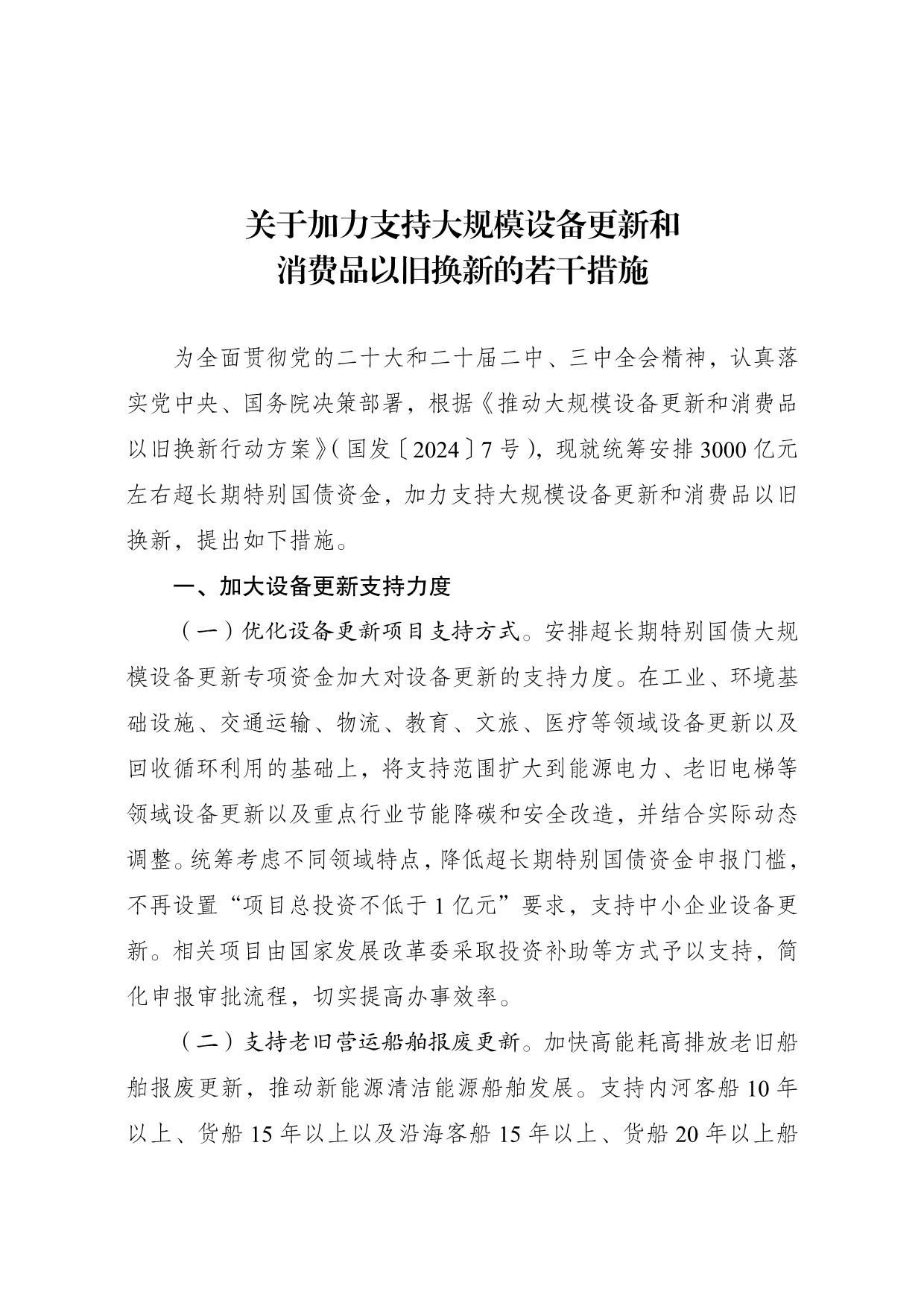
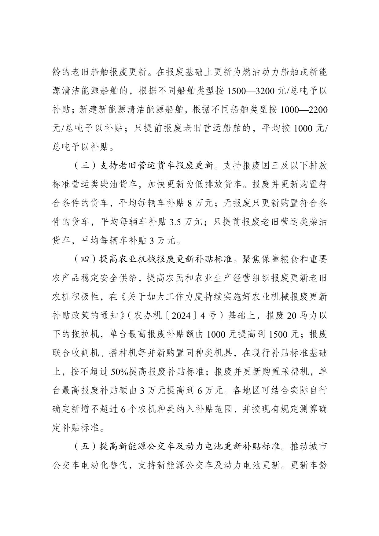
國家發改委、財政部:安排3000億,大力推進以舊換新








來源:熱泵產業觀察
特別聲明:為響應國家保護知識產權的號召,金諾會展及旗新媒體刊發文字及圖片稿件特聲明如下:
一、知道文章及圖片來源的,我們一定會注明文章及圖片的出處或作者,請作者聯系小編,我們將按照我司相關稿費標準,及時發放稿費。二、對于圖片和稿件未提及出處的,我們轉發時未能及時署名的,請原作者或單位聯系我們,我們將按照我司相關稿費標準,及時發放稿費。三、對于不同意使用的文章和圖片,請原作者或有關單位及時聯系我們,我們立即刪除,以防侵權。四、2018年以前的文字或者圖片,因條件所限,未及時署名的,請作者或者單位聯系我們,我們將按照上準發放稿費或及時刪除相關稿件或圖片。
特別聲明:為響應國家保護知識產權的號召,金諾會展及旗新媒體刊發文字及圖片稿件特聲明如下:
一、知道文章及圖片來源的,我們一定會注明文章及圖片的出處或作者,請作者聯系小編,我們將按照我司相關稿費標準,及時發放稿費。二、對于圖片和稿件未提及出處的,我們轉發時未能及時署名的,請原作者或單位聯系我們,我們將按照我司相關稿費標準,及時發放稿費。三、對于不同意使用的文章和圖片,請原作者或有關單位及時聯系我們,我們立即刪除,以防侵權。四、2018年以前的文字或者圖片,因條件所限,未及時署名的,請作者或者單位聯系我們,我們將按照上準發放稿費或及時刪除相關稿件或圖片。
燃氣安全、石油、化工、油氣儲運、燃氣泄漏、燃氣表、燃氣報警、加氣站、燃氣管、智慧燃氣、燃氣、閥門、管道、波紋管、不銹鋼管道、流量計、中國石油、山東燃氣、山東石油化工、北方燃氣、北方石油化工、北方化工、中國化工、石油化工展、氫能

